设为首页
|
加入收藏
01.特种电机
02.直流无刷控制系统
03.同步电动机励磁装置
04.PLC控制柜
05.低压控制柜
06.微型水利发电
07.小型风力发电
08.汽油机发电机控制器
09.IC卡门禁
10.电梯IC卡智能管理
11.电梯音视频传输系统
智能化工程
智能家居
01.特种电机
02.直流无刷控制系统
03.同步电动机励磁
04.PLC控制柜
05.低压控制柜
06.微型水力发电
07.小型风力发电
08.汽油机发电机控制器
09.IC卡门禁
10.电梯IC卡智能管理
11.电梯音视频传输系统
官网: www.symgw.com.cn
www.symgw.cn www.symgw.net
电话:024-25286566 传真:024-25286577
E-mail:symgwzk@163.com QQ: 2385921814
地址:沈阳经济技术开发区四号街20号
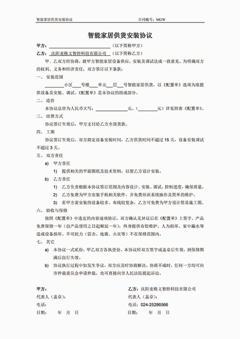
智能家居协议&配置单下载
详细介绍
您可以下载协议和配置单,根据个人需要选择配置。
在需要的产品上填写数量,系统会自动为您计算总价。
智能家居协议
下载
上一个:
智能家居五大实用功能
版权所有:沈阳麦格文智控科技有限公司 备案号:
辽ICP备13006978号-1
网站制作
:恒昊互联网络